发布日期:2022-09-19 点击:431
为贯彻落实《健康中国 2030规划纲要》,调动护理科技工作者参与科普工作的积极性,推动全民科学素质不断提升,安徽省护理学会在全省开展了省级护理科普教育基地的认定工作。
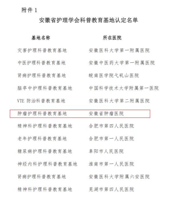
我院护理部在4月接到省护理学会通知后,立即组织开展基地申报工作。6月经安徽省护理学会评审,在39家申报科普基地的医疗机构推荐中,我院获批“安徽省肿瘤护理科普教育基地”。
9月17日上午,安徽省护理学会举办2022年全国科普日启动仪式暨安徽省肿瘤护理科普教育基地授牌仪式,我院有幸成为全省12家护理科普教育基地的一员,也是安徽省唯一一家肿瘤护理科普教育基地,护理部黄家丽主任作为基地代表上台接受授牌。
此项荣誉是专家们对我院肿瘤护理科普工作的高度认可,也对未来我院科普工作提出了更高的要求。我院护理团队将以此为契机,充分利用“科普教育基地”平台,持续开展形式新颖、特色明显、效果突出的肿瘤护理科普专题活动,构建“预防-治疗-康复-居家-优逝”为一体的全生命周期科普教育体系,全面促进科学精神和科普知识的全民共享,为实现健康中国作出贡献!( 刘群慧 黄家丽 夏韫华文/图 虞德才 黄家丽/审核)

微信扫码
互联网医院
支付宝扫码
预约挂号
微信扫码
预约挂号
地址 :安徽省合肥市庐阳区庐江路17号
邮编 : 230001
地址 :安徽省合肥市政务文化新区天鹅湖路1号
邮编 : 230036
地址 :安徽省合肥市蜀山区环湖东路107号
邮编 : 230031
地址 :安徽省合肥市长丰县阜阳北路与龙湖路交叉路口西北角
邮编 : 231131
皖公网安备34010302001040号Designed by MingGao